+86-419-3130233 3133643
Language
简体中文
English
Français
Pусский язык
首页
关于易发式
产品与服务
新闻中心
人才招聘
诚信合规
联系我们
下载中心
关于易发式
辽宁易发式电气设备有限公司坐落于辽宁省辽阳市,是省级技术中心和高新技术企业。公司成立于1994年10月,注册资本10000万元,总资产10.5亿元,占地面积64000平方米,建筑面积33528平方米,其中厂房建筑面积30559平方米。公司专业经营高压、超高压电力变压器、配电变压器、干式变压器、箱式变压器、移动变电站、预装式变电站和非工程建设类对外承包工程(EPC工程项目)等业务。公司拥有生产变压器产品的各类通用和专用设备669台套,其中411台套从美国、英国、德国、意大利及葡萄牙等11个国家引进的具有世界先进水平的生产变压器的专用设备......
查看详情
关于易发式
企业简介
历史沿革
资质证书
企业荣誉
产品与服务
质量为先,信誉为重,管理为本,服务为诚。
查看详情
产品
电力变压器
干式变压器
箱式变压器
移动变电站
预装式变电站
服务
工程承包
设计服务
新闻中心
聚焦科技产业、关注知识创新
查看详情
新闻中心
新闻动态
人才招聘
我们坚持让正确的人、在合适的领域发挥才能。
查看详情
人才招聘
校园招聘
社会招聘
诚信合规
查看详情
诚信合规
董事长致辞
合规承诺书
诚信合规指南—英文
易发式公司反腐败协议
《亚洲开发银行廉政原则和指南(2015)》
《世界银行集团廉政合规指南概要》
辽宁易发式电气设备有限公司投标管理制度
招标管理办法(2025年1月修订-2025年1月10日实施)
招待费管理办法(2024年修订-2025年1月10日实施)
辽宁易发式电气设备有限公司诚信合规指南(2025年第3版)
辽宁易发式电气设备有限公司举报管理制度
Codes of Compliance Conducts of LEEEC EN
Integrity Principles and Guidelines 2015-ADB EN
LEEEC Integrity Compliance Guidelines -2025.6 EN
Summary of WBG Integrity Compliance Guidelines-EN
Whistleblowing Management Measures of LEEEC EN
辽宁易发式电气设备有限公司员工合规行为准则
联系我们
电话:+86-419-3130233
不当行为举报热线:+86-419-3132155
不当行为举报邮箱:zhouminghe@leeec.com
查看详情
联系我们
联系我们
首页
关于易发式
企业简介
历史沿革
资质证书
企业荣誉
产品与服务
产品
电力变压器
干式变压器
箱式变压器
移动变电站
预装式变电站
服务
工程承包
设计服务
新闻中心
新闻动态
人才招聘
校园招聘
社会招聘
诚信合规
董事长致辞
合规承诺书
诚信合规指南—英文
易发式公司反腐败协议
《亚洲开发银行廉政原则和指南(2015)》
《世界银行集团廉政合规指南概要》
辽宁易发式电气设备有限公司投标管理制度
招标管理办法(2025年1月修订-2025年1月10日实施)
招待费管理办法(2024年修订-2025年1月10日实施)
辽宁易发式电气设备有限公司诚信合规指南(2025年第3版)
辽宁易发式电气设备有限公司举报管理制度
Codes of Compliance Conducts of LEEEC EN
Integrity Principles and Guidelines 2015-ADB EN
LEEEC Integrity Compliance Guidelines -2025.6 EN
Summary of WBG Integrity Compliance Guidelines-EN
Whistleblowing Management Measures of LEEEC EN
辽宁易发式电气设备有限公司员工合规行为准则
联系我们
联系我们
搜索
导航
搜索
首页
/
诚信合规
/
辽宁易发式电气设备有限公司投标管理制度
诚信合规
董事长致辞
合规承诺书
诚信合规指南—英文
易发式公司反腐败协议
《亚洲开发银行廉政原则和指南(2015)》
《世界银行集团廉政合规指南概要》
辽宁易发式电气设备有限公司投标管理制度
招标管理办法(2025年1月修订-2025年1月10日实施)
招待费管理办法(2024年修订-2025年1月10日实施)
辽宁易发式电气设备有限公司诚信合规指南(2025年第3版)
销售网络
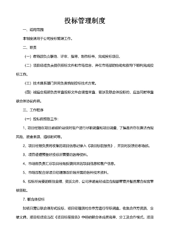
辽宁易发式电气设备有限公司投标管理制度
辽宁易发式电气设备有限公司投标管理制度
查看详情
上一页
1
下一页
客服